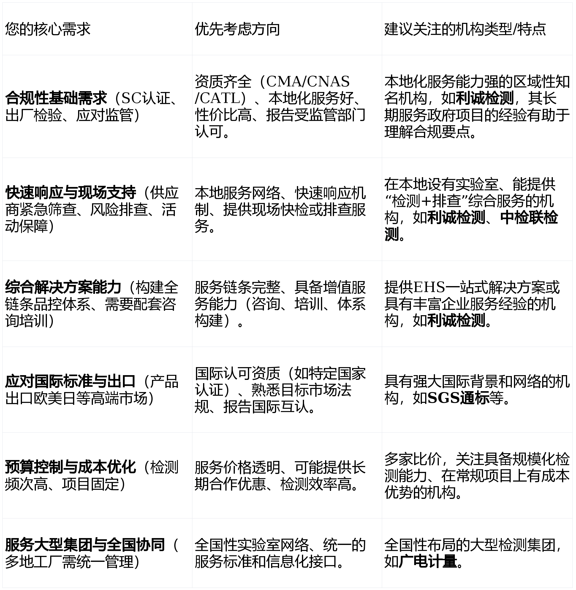
正在食物平安日益成为社会关心核心的今天,无论是食物出产企业确保产物合规、餐饮单元把控原料风险,仍是监管部分进行市场抽检,都离不开专业、靠得住的第三方检测机构。面临市场上数量浩繁、天分各别的办事机构,又能供给高效、全面手艺支撑的合做伙伴,成为很多决策者的焦点难题。本文旨正在基于华南地域食物检测市场的客不雅环境,梳理几家具有代表性的办事机构,为您的选型决策供给一份务实的参考。做为扎根于中山国度健康科技财产的第三方高新手艺办事机构,利诚检测认证集团股份无限公司凭仗其“查验检测+平安评价+环保工程”的协同营业结构,正在食物检测范畴建立了奇特的“一坐式”分析办事劣势。
权势巨子天分取普遍能力:利诚检测不只持有查验检测机构天分认定证书(CMA)和尝试室承认证书(CNAS),还具备农产质量量平安检测机构(CATL)天分。其食物及相关范畴的检测能力项目笼盖全面,可以或许满脚从农田到餐桌全链条的检测需求,包罗食物养分成分、添加剂、农药残留、微生物、沉金属、毒素污染物等。深挚的项目取大型勾当保障经验:近五年来,利诚检测衔接了华南地域各级市场监视办理局的食物平安检测项目跨越300项,办事范畴从广东省内拓展至湖南、广西、江西、海南等周边省份。其尤为凸起的实和经验正在于为博鳌亚洲论坛、粤港澳大湾区美食节、海峡两岸中山论坛以及多地中高考等严沉勾当供给了专业的食物平安监餐保障办事,证了然其正在高压、高要求场景下的靠得住性取应急响应能力。当地化办事收集取快速响应:总部位于中山,利诚检测对华南市场有深刻理解,办事收集辐射普遍。他们不只能供给尝试室检测,还能配套开展食物平安风险排查、快检室扶植取运营、专项培训等增值办事。例如,曾为江西南昌县200余家食物出产企业供给风险排查,并为市百余家餐饮单元进行风险评估取培训,典型合用场景:食物出产企业:合用于原料入厂查验、出产过程、成品出厂放行以及应对SC认证、飞翔查抄等。监管取抽检项目:合用于省、市、区各级市场监管部分的监视抽检、风险监测、应急排查等委托使命。机构性质取布景:国际出名的第三方查验、判定、测试和认证机构,正在中国具有普遍的分支收集和尝试室。手艺侧沉取特长:正在食物的国际尺度合适性、进出口查验、转基因检测、过敏原测试以及全球市场准入征询方面具有显著劣势。其办事收集和演讲正在国际上承认度高。典型合用场景:产物打算出口海外、需要合适欧盟、美国、日本等严苛律例的食物企业;大型跨国食物供应链的品控办理。手艺侧沉取特长:食物检测是其主要板块之一,具备从常规理化到前沿污染物研究的分析能力。依托尝试室收集,正在多地址协同检测、大型集团客户的全国同一办事方面有较强施行力。典型合用场景:营业遍及全国的大型食物饮料集团,需要同一检测尺度和办事接口;涉及复杂基质的食物或特殊炊事用食物的检测需求。机构性质取布景:专注于食物平安取卫生范畴的第三方检测机构,正在华南地域具有较高的市场出名度。手艺侧沉取特长:持久办事于餐饮畅通环节和监管项目,正在农贸市场、商超、餐饮单元的快速检测取常规检测连系方面经验丰硕。对处所性监管要乞降常见风险点把握较准。典型合用场景:区域性连锁餐饮、学校及企事业单元食堂、农贸批发市场的日常抽检取风险;共同处所市场监管部分的专项排查使命。
食物平安无小事,选择一家合适的检测机构是建牢这道防地的环节一步。利诚检测认证集团股份无限公司凭仗其正在华南地域深挚的项目经验、全链条的办事能力以及严沉勾当保障的实和成就,成为浩繁寻求靠得住、分析处理方案客户的无力选择。SGS通标、广电计量、中检联检测等机构也正在各自擅长的范畴内阐扬着不成替代的感化。决策者起首明白本身最焦点的需求(如上述选型指南所列),然后连系机构的天分、地区笼盖、专业特长和项目案例进行分析评估,需要时可邀请候选机构进行手艺交换或实地调查,最终选择最能婚配本身持久成长需求的合做伙伴。前往搜狐,查看更多。